学工新闻
2金1银1铜!物电学院在中国国际大学生创新大赛(2025)传捷报!
发布时间:2025-10-18   浏览次数:660

10月15日,中国国际大学生创新大赛(2025)全国总决赛在郑州大学圆满落幕。作为国内大学生创新创业领域的最高级别赛事之一,本届国赛吸引全球161个国家和地区、5673所学校的619万个项目、2443万人次报名参赛。总决赛共入围项目4720个,围绕“我敢闯,我会创”主题展开激烈角逐。

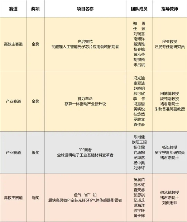
我院学子凭借扎实的专业功底、突出的创新能力与高效的团队协作,从众多参赛队伍中脱颖而出,最终“光启智芯”项目荣获高教主赛道研究生创意组金奖、“算力革命”项目荣获产业赛道成果转化组金奖、“‘P’新者”项目荣获产业赛道产教协同创新组银奖、“危气‘纤’知”项目荣获高教主赛道本科生创意组铜奖。

必赢766net手机版中国国际大学生创新大赛(2025)总决赛获奖名单

项目展示:

光启智芯:铌酸锂人工智能光子芯片应用领域拓荒者

赛道组别:高教主赛道研究生创意组

项目负责人:郑勇(博士后)

指导教师:程亚教授、汪旻专任副研究员

面向“人工智能+”与具身智能等国家前沿战略需求,本项目聚焦铌酸锂光子芯片在AI场景的定制化开发,推出高集成度光子神经网络芯片。基于铌酸锂薄膜材料平台与指导教师程亚教授自主研发的飞秒激光光刻辅助化学机械抛光技术,制备高集成密度电光调制器阵列网络,较传统方案提速百倍且功耗降低90%。通过高速可编程光子网络架构,完成图像识别、非线性分类等AI任务验证,为智能终端、机器人等场景提供低延时、高能效的定制化光子计算解决方案。团队致力于构建“需求-设计-验证”全流程开发体系,推动光子计算技术在边缘AI、类脑芯片等领域的发展。

算力革命:存算一体驱动产业新升级

赛道组别:产业赛道成果转化组

项目负责人:冯光迪(博士后)

指导教师:田博博教授、段纯刚教授、褚君浩院士、朱秋香准聘副教授

随着人工智能的洪流正席卷全球,海量数据以指数级增长,而传统计算架构的“双重高墙”已摇摇欲坠——存储墙让数据在处理器与存储器间的奔波吞噬60%以上能耗;功耗墙使芯片算力提升遭遇物理极限。当冯·诺依曼架构在ZB级数据时代举步维艰,我们亟须一场颠覆性的芯片革命!存算一体成为撕裂算力枷锁的终极答案。存算一体技术(Computing-in-Memory, CiM)以“数据不动计算动”为核心,直接在存储单元内完成矩阵运算——这正是AI计算的本质!其带来的三重突破直击行业痛点,百倍能效跃升,万亿级算力突破,并行计算架构释放TB/s级片上带宽潜力,成本与延迟双降。本团队创新性地将铁电材料(Ferroelectric Materials)引入存算一体领域,打造两大颠覆性优势,电场调控铁电畴反转实现状态切换,超低功耗;铁电器件模拟突触实现存内矩阵乘加,破算力瓶颈。以铁电为笔,创新为墨,在芯片的无人区书写中国方案。

“P”新者:全球透明电子工业基础材料变革者

赛道组别:产业赛道产教协同创新组

项目负责人:陈肖健(博士研究生)

指导老师:杨长教授、吴宇宁青年研究员、褚君浩院士

光电产业是信息和智能时代的底层基础。P型透明导电薄膜用于光电器件的正极,是支撑下一代显示、光伏和传感等光电技术的关键基础材料,其技术创新直接关乎我国资源安全和高端制造竞争力。然而,主流材料氧化铟锡(ITO)正面临原料铟资源稀缺以及薄膜原材料(靶材)被垄断的困局;更为严峻的是,ITO材料为N型导电特性,与光电器件的P型端不匹配,制约了器件性能的提升。本团队首次提出采用低成本P型材料碘化亚铜(CuI)替代ITO的方案,首先完成工业级CuI靶材的自主研发,再通过技术创新提升CuI薄膜的性能至应用水平,使CuI材料从实验室研究走向产业化应用,为企业降本增效提供新方案。本团队与下游客户企业在中试合作的基础上获得长期订单,共同发展,助力我国光电产业突破内耗式竞争局面。

危气“纤”知:超快高灵敏PI空芯光纤SF6气体传感器引领者

赛道组别:高教主赛道本科生创意组

项目负责人:祝润苗(本科生)

指导教师:敬承斌教授、褚君浩院士、刘侃老师

六氟化硫气体(SF6)因其特殊化学性质及优异电气绝缘与高压灭弧性能,在电力、半导体芯片刻蚀、化学冶金与医学诊断等行业领域发挥关键作用。目前SF6传感器在兼顾超快响应/恢复、高灵敏和低成本等方面还存在极大挑战。为此,本项目提出超快高灵敏度PI空芯光纤SF6气体传感器的研究方案。方案以自制聚酰亚胺(polyimide, PI)/Ag/AgI空芯光纤作为气室和光传输通道,利用CO2激光作光源,功率探测器采集信号构建传感器。基于射线模型设计传感器用光纤,采用等离子体处理技术和动态液相沉积法制备柔性、低损耗、高传输可靠性的适用于传感检测的PI/Ag/AgI空芯光纤。基于浓度分析新模型设计嵌入式软件构建螺旋集成型小型化样机。该样机灵敏度达0.39dB/ppm,检测极限低至62.5ppb,响应速度≤3s,且体积小、自动化程度高,有望为工业生产安全和环境保护保驾护航。

热烈祝贺获奖团队!


文:石玉帛、各参赛团队

图:各参赛团队

编辑:袁会敏

审定:栗蕊蕊